包头市中小学智慧教育平台

包头市第四中学

>学校首页>菁菁校园>学校公告>内容详情

【平安校园】包头四中2024年寒假消防安全致学生、家长的一封信

发布时间: 2024-01-26 07:34 发布单位: 包头市第四中学 浏览量: 1494 【公开】

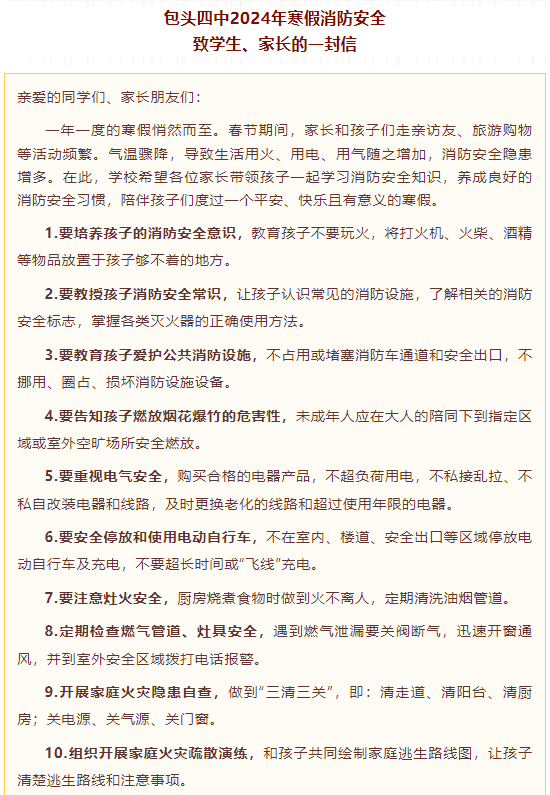
image.pngimage.png


评论

还能输入140

用户评论

  

经过核实,本空间由于存在敏感词或非法违规信息或不安全代码或被其他用户举报,
已被管理员(或客服)锁定。
本空间现无法正常访问,也无法进行任何操作。
如需解锁请联系当地教育技术部门,由当地教育技术部门联系锁定人处理。

当前机构空间已被管理员(或客服)封锁。
目前机构空间无法正常访问,也无法进行任何操作。
如需重新开放,请联系当地教育技术部门,由当地教育技术部门联系管理员(或客服)处理。